目前,工程建设监理已遍及全国各个建设工程项目的建设工地,并以第三方的角色,在工程建设项目的实施过程中,公正、科学地运用和依照国家工程建设的方针、政策、现行标准、规范和规定,对工程项目的实施进行控制、协调和管理,得到了政府部门、业主及承建单位的支持和信赖。
《建设工程监理检查与验收细节详解100例——安装工程监理》一书依据我国现行建设工程监理相关的法律、法规、规范、标准编写而成,力求反映我国建设工程监理行业的最新成果和监理行业发展的最新动态,增加了建设工程安全监理及节能监理,并采用分解、剖析细节的形式展现图书内容,查阅方便。
编辑推荐
图书简介
全书共计六章,分别介绍路基工程监理、路面工程监理、桥梁工程监理、隧道工程监理、公路机电设施监理、公路交通安全设施监理的内容。
本书内容新颖,资料丰富,具有很强的实用性,可供公路工程监理人员、施工企业工程质量检查人员、交工验收人员及其他相关人员参考使用。
本书内容新颖,资料丰富,具有很强的实用性,可供公路工程监理人员、施工企业工程质量检查人员、交工验收人员及其他相关人员参考使用。
图书目录
第一章 路基工程监理1
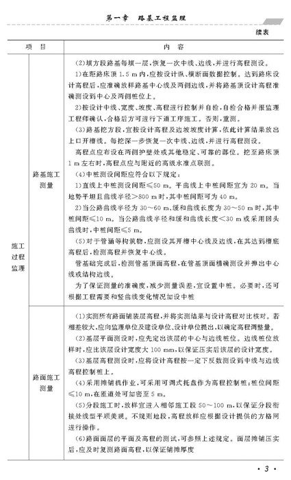
监理细节1 路基工程施工测量与放样1
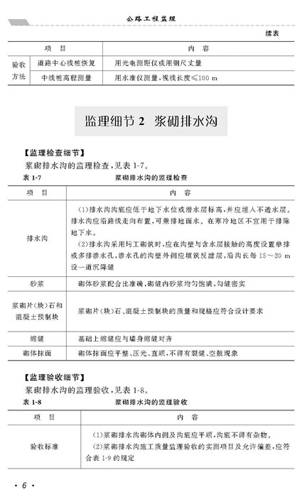
监理细节2 浆砌排水沟6
监理细节3 盲沟与渗沟7
监理细节4 管节预制9
监理细节5 管道基础及管节安装10
监理细节6 排水泵站(沉井)11
监理细节7 垫层及浅层处治12
监理细节8 袋装砂井16
监理细节9 塑料排水板18
监理细节10 土石方路基19
监理细节11 碎石桩25
监理细节12 粉喷桩27
监理细节13 土工合成材料处治层29
监理细节14 砌体挡土墙32
监理细节15 钢筋混凝土悬臂式、扶臂式挡土墙35
监理细节16 加筋土挡土墙37
监理细节17 墙背填土42
监理细节18 喷锚防护44
监理细节19 砌石工程46
监理细节20 路基工程锥、护坡49
监理细节21 路基工程石笼防护50
监理细节22 抗滑桩及导流工程51
第二章 路面工程监理54
监理细节1 水泥稳定土稳层54
监理细节2 石灰土基层和底基层58
监理细节3 石灰稳定粒料基层和底基层60
监理细节4 石灰、粉煤灰土基层62
监理细节5 石灰、粉煤灰稳定粒料基层66
监理细节6 级配碎(砾)石基层68
监理细节7 填隙碎石(矿渣)路基71
监理细节8 水泥混凝土路面74
监理细节9 沥青混凝土面层和沥青碎(砾)石面层81
监理细节10 沥青表面处理与封层和沥青透层、黏层85
监理细节11 沥青贯入式面层92
监理细节12 改性沥青混凝土路面94
监理细节13 沥青玛脂碎石混合料(SMA)路面97
监理细节14 侧石和路缘石102
监理细节15 人行步道105
第三章 桥梁工程监理109
监理细节1 桥梁工程施工测量109
监理细节2 明挖地基114
监理细节3 沉入桩施工119
监理细节4 钻(挖)孔灌注桩施工122
监理细节5 沉井基础施工127
监理细节6 地下连续墙施工134
监理细节7 钢筋焊接135
监理细节8 钢筋绑扎及安装138
监理细节9 预应力钢筋施工141
监理细节10 模板工程146
监理细节11 支架与拱架149
监理细节12 石砌墩、台施工151
监理细节13 混凝土墩、台施工154
监理细节14 梁桥就地浇筑梁(板)159
监理细节15 梁桥预制和安装梁(板)161
监理细节16 梁桥悬臂施工梁164
监理细节17 梁桥预推施工梁167
监理细节18 梁桥转体施工梁168
监理细节19 拱桥拱圈浇筑170
监理细节20 转体施工拱174
监理细节21 劲性骨架混凝土块175
监理细节22 中下承式拱吊杆和柔性系杆178
监理细节23 拱桥安装180
监理细节24 钢桥制作182
监理细节25 钢梁安装191
监理细节26 斜拉桥混凝土索塔195
监理细节27 斜拉桥主梁工程197
监理细节28 悬索桥索塔施工200
监理细节29 悬索桥锚碇锚固系统安装201
监理细节30 悬索桥索鞍安装204
监理细节31 悬索桥加劲梁制作与安装208
监理细节32 悬索桥主缆架设与防护施工211
监理细节33 桥面防水层213
监理细节34 桥面铺装215
监理细节35 人行道铺设218
监理细节36 桥头搭板220
监理细节37 栏杆及护栏安装221
第四章 隧道工程监理224
监理细节1 隧道洞口开挖224
监理细节2 隧道洞身开挖227
监理细节3 隧道施工支护228
监理细节4 隧道衬砌施工233
监理细节5 隧道照明设施235
监理细节6 隧道报警与诱导设施237
监理细节7 隧道监控中心设备及软件239
监理细节8 隧道本地控制器242
监理细节9 隧道环境监测设备244
监理细节10 隧道消防设施246
监理细节11 隧道防水层施工249
监理细节12 隧道通风设施安装251
第五章 公路机电设施监理255
监理细节1 公路工程供配电设施255
监理细节2 公路工程照明设施260
监理细节3 公路工程检测器263
监理细节4 公路工程监控中心设备266
监理细节5 公路工程闭路电视监视系统272
监理细节6 公路工程监控系统计算机网络276
监理细节7 公路工程可变标志278
监理细节8 收费设施出入口车道设备281
监理细节9 收费站设备288
监理细节10 收费设施内部有线对讲机紧急报警系统290
监理细节11 收费站内光缆、电缆及塑料管道292
监理细节12 通信管道与光缆线路293
监理细节13 光纤数字传输系统296
监理细节14 无线移动通信系统300
监理细节15 数字程控交换系统303
监理细节16 紧急电话系统306
监理细节17 通信电源308
第六章 公路交通安全设施监理311
监理细节1 隔离设施311
监理细节2 混凝土护栏315
监理细节3 波形梁钢护栏317
监理细节4 缆索护栏319
监理细节5 交通标志322
监理细节6 路面标线325
监理细节7 防眩设施327
监理细节8 突起路标329
监理细节9 轮廓标331
参考文献333
监理细节1 路基工程施工测量与放样1
监理细节2 浆砌排水沟6
监理细节3 盲沟与渗沟7
监理细节4 管节预制9
监理细节5 管道基础及管节安装10
监理细节6 排水泵站(沉井)11
监理细节7 垫层及浅层处治12
监理细节8 袋装砂井16
监理细节9 塑料排水板18
监理细节10 土石方路基19
监理细节11 碎石桩25
监理细节12 粉喷桩27
监理细节13 土工合成材料处治层29
监理细节14 砌体挡土墙32
监理细节15 钢筋混凝土悬臂式、扶臂式挡土墙35
监理细节16 加筋土挡土墙37
监理细节17 墙背填土42
监理细节18 喷锚防护44
监理细节19 砌石工程46
监理细节20 路基工程锥、护坡49
监理细节21 路基工程石笼防护50
监理细节22 抗滑桩及导流工程51
第二章 路面工程监理54
监理细节1 水泥稳定土稳层54
监理细节2 石灰土基层和底基层58
监理细节3 石灰稳定粒料基层和底基层60
监理细节4 石灰、粉煤灰土基层62
监理细节5 石灰、粉煤灰稳定粒料基层66
监理细节6 级配碎(砾)石基层68
监理细节7 填隙碎石(矿渣)路基71
监理细节8 水泥混凝土路面74
监理细节9 沥青混凝土面层和沥青碎(砾)石面层81
监理细节10 沥青表面处理与封层和沥青透层、黏层85
监理细节11 沥青贯入式面层92
监理细节12 改性沥青混凝土路面94
监理细节13 沥青玛脂碎石混合料(SMA)路面97
监理细节14 侧石和路缘石102
监理细节15 人行步道105
第三章 桥梁工程监理109
监理细节1 桥梁工程施工测量109
监理细节2 明挖地基114
监理细节3 沉入桩施工119
监理细节4 钻(挖)孔灌注桩施工122
监理细节5 沉井基础施工127
监理细节6 地下连续墙施工134
监理细节7 钢筋焊接135
监理细节8 钢筋绑扎及安装138
监理细节9 预应力钢筋施工141
监理细节10 模板工程146
监理细节11 支架与拱架149
监理细节12 石砌墩、台施工151
监理细节13 混凝土墩、台施工154
监理细节14 梁桥就地浇筑梁(板)159
监理细节15 梁桥预制和安装梁(板)161
监理细节16 梁桥悬臂施工梁164
监理细节17 梁桥预推施工梁167
监理细节18 梁桥转体施工梁168
监理细节19 拱桥拱圈浇筑170
监理细节20 转体施工拱174
监理细节21 劲性骨架混凝土块175
监理细节22 中下承式拱吊杆和柔性系杆178
监理细节23 拱桥安装180
监理细节24 钢桥制作182
监理细节25 钢梁安装191
监理细节26 斜拉桥混凝土索塔195
监理细节27 斜拉桥主梁工程197
监理细节28 悬索桥索塔施工200
监理细节29 悬索桥锚碇锚固系统安装201
监理细节30 悬索桥索鞍安装204
监理细节31 悬索桥加劲梁制作与安装208
监理细节32 悬索桥主缆架设与防护施工211
监理细节33 桥面防水层213
监理细节34 桥面铺装215
监理细节35 人行道铺设218
监理细节36 桥头搭板220
监理细节37 栏杆及护栏安装221
第四章 隧道工程监理224
监理细节1 隧道洞口开挖224
监理细节2 隧道洞身开挖227
监理细节3 隧道施工支护228
监理细节4 隧道衬砌施工233
监理细节5 隧道照明设施235
监理细节6 隧道报警与诱导设施237
监理细节7 隧道监控中心设备及软件239
监理细节8 隧道本地控制器242
监理细节9 隧道环境监测设备244
监理细节10 隧道消防设施246
监理细节11 隧道防水层施工249
监理细节12 隧道通风设施安装251
第五章 公路机电设施监理255
监理细节1 公路工程供配电设施255
监理细节2 公路工程照明设施260
监理细节3 公路工程检测器263
监理细节4 公路工程监控中心设备266
监理细节5 公路工程闭路电视监视系统272
监理细节6 公路工程监控系统计算机网络276
监理细节7 公路工程可变标志278
监理细节8 收费设施出入口车道设备281
监理细节9 收费站设备288
监理细节10 收费设施内部有线对讲机紧急报警系统290
监理细节11 收费站内光缆、电缆及塑料管道292
监理细节12 通信管道与光缆线路293
监理细节13 光纤数字传输系统296
监理细节14 无线移动通信系统300
监理细节15 数字程控交换系统303
监理细节16 紧急电话系统306
监理细节17 通信电源308
第六章 公路交通安全设施监理311
监理细节1 隔离设施311
监理细节2 混凝土护栏315
监理细节3 波形梁钢护栏317
监理细节4 缆索护栏319
监理细节5 交通标志322
监理细节6 路面标线325
监理细节7 防眩设施327
监理细节8 突起路标329
监理细节9 轮廓标331
参考文献333






