目前,工程建设监理已遍及全国各个建设工程项目的建设工地,并以第三方的角色,在工程建设项目的实施过程中,公正、科学地运用和依照国家工程建设的方针、政策、现行标准、规范和规定,对工程项目的实施进行控制、协调和管理,得到了政府部门、业主及承建单位的支持和信赖。
《建设工程监理检查与验收细节详解100例——市政工程监理》一书依据我国现行建设工程监理相关的法律、法规、规范、标准编写而成,力求反映我国建设工程监理行业的最新成果和监理行业发展的最新动态,增加了建设工程安全监理及节能监理,并采用分解、剖析细节的形式展现图书内容,查阅方便。
编辑推荐
图书简介
本书共分为六章,主要包括:市政道路和构筑物工程监理、市政桥梁工程监理、市政燃气工程监理、市政给水排水管道工程监理、市政给水排水构筑物工程监理、城市消防工程监理。
本书内容丰富、结构清晰、通俗易懂、重点突出,具有较强的实用性和指导性,可供市政公用工程监理工程师、监理员使用,也可以供相关专业人员参考学习。
本书内容丰富、结构清晰、通俗易懂、重点突出,具有较强的实用性和指导性,可供市政公用工程监理工程师、监理员使用,也可以供相关专业人员参考学习。
图书目录
第一章市政道路和构筑物工程监理
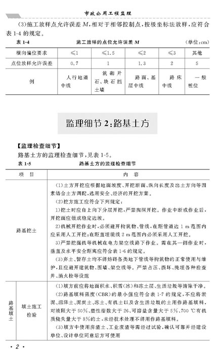
监理细节1:路基工程的测量
监理细节2:路基土方
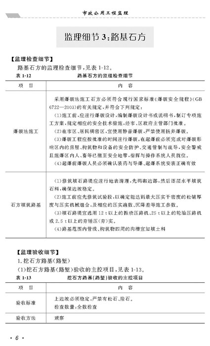
监理细节3:路基石方
监理细节4:路肩
监理细节5:软土路基
监理细节6:湿陷性黄土路基
监理细节7:其他特殊土路基
监理细节8:石灰稳定土类基层
监理细节9:石灰、粉煤灰稳定砂砾基层
监理细节10:水泥稳定土类基层
监理细节11:级配砂砾及级配砾石基层
监理细节12:级配碎石及级配碎砾石基层
监理细节13:水泥混凝土面层
监理细节14:热拌、冷拌沥青混合料面层
监理细节15:透层、黏层、封层
监理细节16:铺砌式面层
监理细节17:广场与停车场面层
监理细节18:人行道铺筑
监理细节19:现浇钢筋混凝土人行地道
监理细节20:预制安装钢筋混凝土结构人行地道
监理细节21:砌筑墙体、钢筋混凝土顶板结构人行道
监理细节22:路缘石
监理细节23:雨水口与雨水支管
监理细节24:排水沟或截水沟、倒虹管及涵洞
监理细节25:护坡与隔离墩
监理细节26:隔离栅与护栏
监理细节27:声屏障与防眩板
第二章市政桥梁工程监理
监理细节1:控制测量
监理细节2:扩大基础
监理细节3:沉入桩
监理细节4:混凝土灌注桩
监理细节5:沉井基础
监理细节6:地下连续墙与现浇混凝土承台
监理细节7:砌体工程
监理细节8:模板、拱架与支架
监理细节9:钢筋
监理细节10:混凝土
监理细节11:钢梁
监理细节12:结合梁
监理细节13:拱部与拱上结构
监理细节14:拱架上与劲性骨架浇筑混凝土拱圈
监理细节15:装配式与钢管混凝土拱
监理细节16:中下承式吊杆、系杆拱与转体施工
监理细节17:斜拉桥
监理细节18:悬索桥的锚碇与施工猫道
监理细节19:悬索桥的主缆建设与防护
监理细节20:索鞍、索夹与吊索
监理细节21:加劲梁
第三章市政燃气工程监理
监理细节1:燃气管道土方工程
监理细节2:管道敷设
监理细节3:燃气管道附件及设备的安装
监理细节4:燃气管道工程试验
第四章市政给水排水管道工程监理
监理细节1:沟槽开挖
监理细节2:沟槽回填
监理细节3:开槽施工管道主体结构
监理细节4:钢管安装
监理细节5:钢管内、外防腐层
监理细节6:管道安装
监理细节7:工作井
监理细节8:顶管
监理细节9:盾构施工
监理细节10:浅埋暗挖
监理细节11:定向钻及夯管
监理细节12:沉管
监理细节13:桥管
第五章市政给水排水构筑物工程监理
监理细节1:围堰
监理细节2:施工降水、排水
监理细节3:基坑开挖与支护
监理细节4:地基基础
监理细节5:基坑回填
监理细节6:地下水取水构筑物
监理细节7:地表水固定式取水构筑物
监理细节8:地表水活动式取水构筑物
监理细节9:排放构筑物与进、出水管渠
第六章城市消防工程监理
监理细节1:室外消火栓
监理细节2:自动灭火系统
监理细节3:系统试压与冲洗
参考文献
监理细节1:路基工程的测量
监理细节2:路基土方
监理细节3:路基石方
监理细节4:路肩
监理细节5:软土路基
监理细节6:湿陷性黄土路基
监理细节7:其他特殊土路基
监理细节8:石灰稳定土类基层
监理细节9:石灰、粉煤灰稳定砂砾基层
监理细节10:水泥稳定土类基层
监理细节11:级配砂砾及级配砾石基层
监理细节12:级配碎石及级配碎砾石基层
监理细节13:水泥混凝土面层
监理细节14:热拌、冷拌沥青混合料面层
监理细节15:透层、黏层、封层
监理细节16:铺砌式面层
监理细节17:广场与停车场面层
监理细节18:人行道铺筑
监理细节19:现浇钢筋混凝土人行地道
监理细节20:预制安装钢筋混凝土结构人行地道
监理细节21:砌筑墙体、钢筋混凝土顶板结构人行道
监理细节22:路缘石
监理细节23:雨水口与雨水支管
监理细节24:排水沟或截水沟、倒虹管及涵洞
监理细节25:护坡与隔离墩
监理细节26:隔离栅与护栏
监理细节27:声屏障与防眩板
第二章市政桥梁工程监理
监理细节1:控制测量
监理细节2:扩大基础
监理细节3:沉入桩
监理细节4:混凝土灌注桩
监理细节5:沉井基础
监理细节6:地下连续墙与现浇混凝土承台
监理细节7:砌体工程
监理细节8:模板、拱架与支架
监理细节9:钢筋
监理细节10:混凝土
监理细节11:钢梁
监理细节12:结合梁
监理细节13:拱部与拱上结构
监理细节14:拱架上与劲性骨架浇筑混凝土拱圈
监理细节15:装配式与钢管混凝土拱
监理细节16:中下承式吊杆、系杆拱与转体施工
监理细节17:斜拉桥
监理细节18:悬索桥的锚碇与施工猫道
监理细节19:悬索桥的主缆建设与防护
监理细节20:索鞍、索夹与吊索
监理细节21:加劲梁
第三章市政燃气工程监理
监理细节1:燃气管道土方工程
监理细节2:管道敷设
监理细节3:燃气管道附件及设备的安装
监理细节4:燃气管道工程试验
第四章市政给水排水管道工程监理
监理细节1:沟槽开挖
监理细节2:沟槽回填
监理细节3:开槽施工管道主体结构
监理细节4:钢管安装
监理细节5:钢管内、外防腐层
监理细节6:管道安装
监理细节7:工作井
监理细节8:顶管
监理细节9:盾构施工
监理细节10:浅埋暗挖
监理细节11:定向钻及夯管
监理细节12:沉管
监理细节13:桥管
第五章市政给水排水构筑物工程监理
监理细节1:围堰
监理细节2:施工降水、排水
监理细节3:基坑开挖与支护
监理细节4:地基基础
监理细节5:基坑回填
监理细节6:地下水取水构筑物
监理细节7:地表水固定式取水构筑物
监理细节8:地表水活动式取水构筑物
监理细节9:排放构筑物与进、出水管渠
第六章城市消防工程监理
监理细节1:室外消火栓
监理细节2:自动灭火系统
监理细节3:系统试压与冲洗
参考文献






